首页
联系我们
首页
产品
案例展示
区域服务
联系我们
环保
创新
0
0
EN
Close
产品搜索
热门搜索
22053
2449
RSB-11
可持续性
我们常惊叹于自然的魄力,并持续学习,尽全力还原每个自然细节。
Yingbao products.
Made in China.
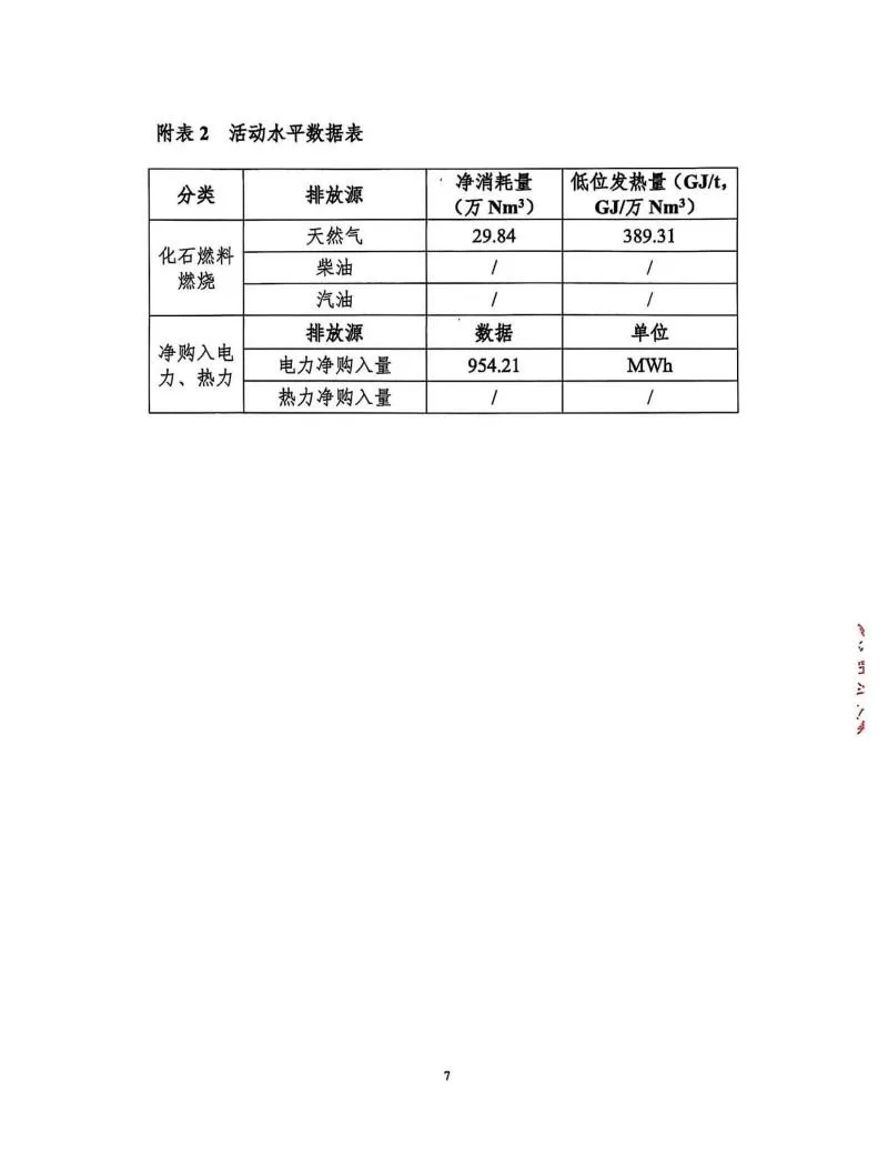
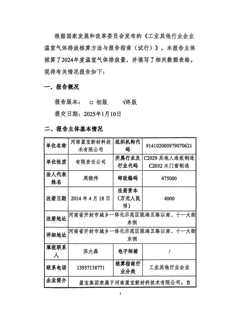
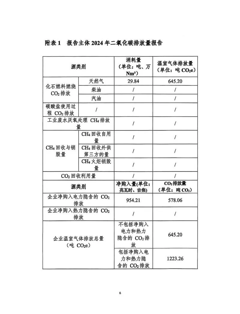
2024年温室气体排放核算报告
时间:2025-04-11
上一篇:
河南盈宝新材料技术有限公司社会责任报告
返回列表
下一篇:
河南盈宝新材料技术有限公司产品碳足迹报告
Close